Skip to content

TKcricket

In-depth coverage of the Topklasse – the Netherlands' premier domestic One Day Cricket league

  • Home
  • Live Blog
  • Previews
  • Points Table
  • Fixtures & Results
  • Photo Gallery
  • Statistics

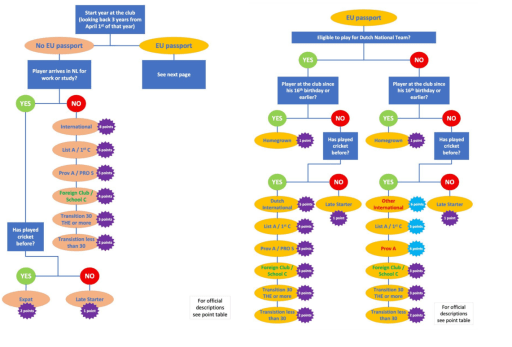
Player Points System Manual 2026 THE

2026 – Player Points System manual v3 UKDownload


Share this:

  • Share on X (Opens in new window) X
  • Share on Facebook (Opens in new window) Facebook
Website Powered by WordPress.com.
  • Subscribe Subscribed
    • TKcricket
    • Join 125 other subscribers
    • Already have a WordPress.com account? Log in now.
    • TKcricket
    • Subscribe Subscribed
    • Sign up
    • Log in
    • Copy shortlink
    • Report this content
    • View post in Reader
    • Manage subscriptions
    • Collapse this bar
 

Loading Comments...